
ST长园董事长兼法定代表人乔文健因涉嫌职务违法被留置谋略天下,这让本就处于治理困境中的ST长园再添变数。
80后董事长被实施留置
11月24日深夜,ST长园公告称,公司当天收到惠州市惠阳区监察委员会签发的关于公司董事长兼法定代表人乔文健的《留置通知书》,乔文健因涉嫌职务违法被实施留置。

公告还称,截至目前,公司未收到有权机关对公司的任何调查或者配合调查文件,暂未知悉留置调查的进展及结论。
此外,公司公告中明确,其他董事、监事和高级管理人员均正常履职,生产经营管理情况正常。董事长被实施留置不会对公司正常生产经营产生重大不利影响。
值得注意的是,此时离乔文健当选为董事长仅2个月。公告资料显示,乔文健在入职长园集团之前,曾在中国银行深圳分行任职,历任分行业务客户经理、公司金融团队副主管、金融团队主管兼任营业部中小企业信贷中心主任、普惠金融团队主管。2021年乔文健加入长园集团,历任长园集团董事长特别助理、副总裁、总裁。2025年9月26日,乔文健被选举为公司董事长。
根据2024年年报谋略天下,乔文健当时担任公司副总裁,去年薪酬为166.23万元。截至目前,乔文健持有ST长园30万股股票,分别于2022年、2024年通过股权激励、员工持股计划相继获得。
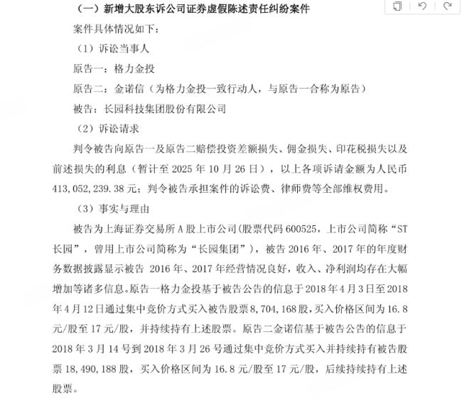
财务造假遭大股东索赔4.13亿
11月13日,ST长园公告称,公司收到深圳市中级人民法院送达的诉讼材料,大股东珠海格力金投及其一致行动人珠海金诺信以证券虚假陈述责任纠纷为由对公司提起民事诉讼,涉案金额合计约为4.13亿元。

2020年10月24日,ST长园收到证监会处罚,公司在2016年度合并利润表虚增营业收入1.50亿元,虚增利润总额1.23亿元,2017年度合并利润表虚增营业收入2.1亿元,虚增利润总额1.8亿元等虚假记载情形。
珠海格力金投于2018年4月3日至12日以16.8元/股至17元/股买入ST长园870.42万股股票,金诺信于2018年3月14日到26日买入ST长园1849.02万股股票,且均持续持有。
格力金投及其一致行动人金诺信诉讼请求,判令ST长园向其赔偿投资差额损失、佣金损失、印花税损失以及前述损失的利息(暂计至2025年10月26日),以上各项诉请金额为4.13亿元;判令被告承担案件的诉讼费、律师费等全部维权费用。
此外,在公司治理危机与经营恶化背景下,第一大股东格力金投萌生退意。10月9日,ST长园公告显示,格力金投计划自10月10日起90日内,以集中竞价方式减持不超过3956.34万股(占总股本3%)。
负债率超70%
公开资料显示,ST长园主营业务为智能电网设备与能源互联网技术服务、消费类电子及其他领域智能设备、磷酸铁锂产品。
近两年,ST长园净利润连续下滑。2024年度,长园集团实现营业收入78.74亿元,同比下降7.22%,实现归母净利润-9.78亿元,同比下降1216.44%。此外,公司2024年内部控制审计报告被出具了否定意见,2025年4月30日起被实施其他风险警示。
2025年前三季度营业收入54.38亿元,同比减少1.34%;归属于母公司所有者的净亏损3.28亿元,同比下滑567.01%;扣非净利润亏损1.02亿元,上年同期亏损7577.67万元;经营活动产生的现金流量净额为-2689.37万元,上年同期为-3723.29万元。
债务压力同样严峻。2024年末公司资产负债率已超70%,2025年上半年进一步突破77%,三季度末资产负债率将至约72%。
为缓解资金压力,公司今年6月以3.4亿元转让长园电子25%股权谋略天下,较7年前买入价亏损2.64亿元。长园集团在回复上交所监管工作函的公告中称,继续持股长园电子难改善公司现金流,且需出售长园电子25%股权回收资金用于偿还银行借款和补充运营资金。
嘉正网提示:文章来自网络,不代表本站观点。